Skip to main content
English
Telepon : +62-274-586168 | Humas : +62-274-542185 |
humas@uny.ac.id
|
Permohonan Informasi Online
facebook
Instagram
youtube
fa fa-search dropdown trigger
Search
BERANDA
TENTANG UNY
PROFIL UNY
Visi Misi
Organisasi dan Tata Kelola
Renstra
Tugas dan Fungsi
Sejarah
Lambang
Hymne & Mars
Peta Lokasi
Daftar Kontak
Galeri Foto
Galeri Video
Pewara Dinamika
Kontak Kami
STRUKTUR UNY
Pimpinan
Senat Akademik Universitas
Satuan Pengawas Internal
Majelis Wali Amanat
BKSSI
DIREKTORAT
AKADEMIK
ADMISI
Kalender Akademik
Peraturan Akademik
Biaya Pendidikan
Pelajar Internasional
Beasiswa
SISTEM INFORMASI
Besmart
MOOC UNY
Registrasi
SIAKAD
Prestasi Mahasiswa
Pinjaman Mahasiswa Wirausaha
Yudisium dan Wisuda
Alumni
PANDUAN
Mahasiswa Pindahan
Pindah Prodi
Yudisium dan Wisuda
Cuti Kuliah
Penerbitan Dokumen Kelulusan
Early Warning System
RISET & KAJIAN
DRPM
SIMPPM
SEMINAR
FAKULTAS
LAYANAN
PPID
LAPORAN
Laporan Dies
Laporan Tahunan
Laporan Kinerja
Laporan Keuangan
UNIT LAYANAN
Perpustakaan
Teknologi Informasi dan Komunikasi
Penerbit
Layanan Bimbingan dan Konseling
Unit Layanan Terpadu
International Office
Unit Layanan Bahasa
Breadcrumb
Home
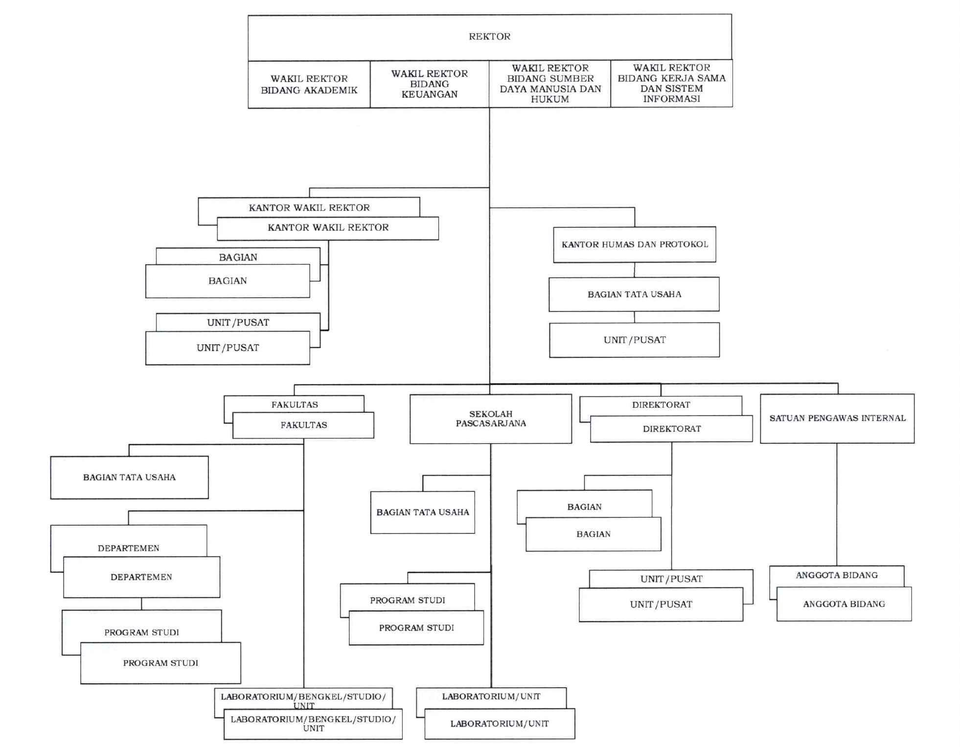
Organisasi dan Tata Kelola
Organisasi dan Tata Kelola
Lampiran
Peraturan rektor nomor 34 tahun 2025 OTK.pdf